事关电动汽车,强制性新规来了!
发布:2024-12-23慈溪房产网编辑:孙静

近日
市场监管总局发布公告
决定将具有较高安全风险的
电动汽车供电设备
纳入强制性产品认证目录范围
实施市场准入管理
切实筑牢产品质量安全底线
此次纳入的主要包括
生活中常见的固定充电桩、
移动式充电设施、
随车充电设备等

2024年第50号
市场监管总局关于对电动汽车供电设备
实施强制性产品认证管理的公告
为进一步加强产品质量安全监管工作,根据《中华人民共和国认证认可条例》有关规定,市场监管总局决定对电动汽车供电设备实施强制性产品认证(CCC认证)管理。现将有关要求公告如下:
一、2025年3月1日起,指定认证机构开始受理电动汽车供电设备(产品描述与界定见附件)CCC认证委托。承担相关认证、检测工作的认证机构和实验室另行公布。
二、2026年8月1日起,未获得CCC认证证书和标注认证标志的电动汽车供电设备,不得出厂、销售、进口或者在其他经营活动中使用。
三、指定认证机构应当依据CCC认证通用规则和对应产品实施规则制定认证实施细则,并向市场监管总局认证监管司备案后,方可开展认证工作。
四、指定认证机构和实验室应当在认证风险可控、保证认证质量的前提下,积极采信已有合格评定结果,减轻企业负担,便利企业获证。
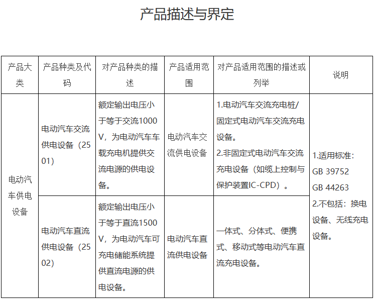
附件:产品描述与界定
市场监管总局
2024年12月5日

根据行业统计,截至2024年10月底,全国充电桩(枪)1188万个,其中公共桩339万个、私人桩849万个。我国现存充电桩相关企业数量达51.2万家,大多数为近两年新增的中小企业,产品质量良莠不齐,存在安全标准不统一、运营服务不规范等问题。
通过实施CCC认证,可以对电动汽车供电设备防触电、短路保护、耐火耐燃等关键安全指标进行严格测试,并对生产企业质量管理水平开展持续检查,有效防止存在安全隐患的问题产品流入市场,切实筑牢产品质量安全屏障。同时在确保认证质量的前提下,为便利有关企业获证,将积极采信企业已有合格评定结果,并预留充足的认证过渡期。
最新管理办法
一图读懂↓

来源:中国应急管理、国家市场监督管理总局、新华社本文图片来自版权图库
热门资讯
热门楼盘






